您的位置 首页 国内生活

2025年9月3日放假吗?

  2025年9月3日放假吗?   不放假。   根据2024年最新修订的《全国年节及纪念日放假办法》第五条规定:二七纪念日、五卅纪念日、七七抗战纪念日、九三抗战胜利纪念日等其他节日、纪念日,均不放假。

  2025年9月3日放假吗?

  不放假。

  根据2024年最新修订的《全国年节及纪念日放假办法》第五条规定:二七纪念日、五卅纪念日、七七抗战纪念日、九三抗战胜利纪念日等其他节日、纪念日,均不放假。

2025年9月3日放假吗?

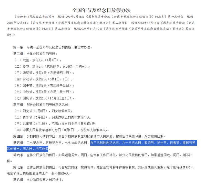
  附:全国年节及纪念日放假办法

  (1949年12月23日政务院发布 根据1999年9月18日《国务院关于修改〈全国年节及纪念日放假办法〉的决定》第一次修订 根据2007年12月14日《国务院关于修改〈全国年节及纪念日放假办法〉的决定》第二次修订 根据2013年12月11日《国务院关于修改〈全国年节及纪念日放假办法〉的决定》第三次修订 根据2024年11月10日《国务院关于修改〈全国年节及纪念日放假办法〉的决定》第四次修订)

  第一条 为统一全国年节及纪念日的假期,制定本办法。

  第二条 全体公民放假的节日:

  (一)元旦,放假1天(1月1日);

  (二)春节,放假4天(农历除夕、正月初一至初三);

  (三)清明节,放假1天(农历清明当日);

  (四)劳动节,放假2天(5月1日、2日);

  (五)端午节,放假1天(农历端午当日);

  (六)中秋节,放假1天(农历中秋当日);

  (七)国庆节,放假3天(10月1日至3日)。

  第三条 部分公民放假的节日及纪念日:

  (一)妇女节(3月8日),妇女放假半天;

  (二)青年节(5月4日),14周岁以上的青年放假半天;

  (三)儿童节(6月1日),不满14周岁的少年儿童放假1天;

  (四)中国人民解放军建军纪念日(8月1日),现役军人放假半天。

  第四条 少数民族习惯的节日,由各少数民族聚居地区的地方人民政府,按照各该民族习惯,规定放假日期。

  第五条 二七纪念日、五卅纪念日、七七抗战纪念日、九三抗战胜利纪念日、九一八纪念日、教师节、护士节、记者节、植树节等其他节日、纪念日,均不放假。

  第六条 全体公民放假的假日,如果适逢周六、周日,应当在工作日补假。部分公民放假的假日,如果适逢周六、周日,则不补假。

  第七条 全体公民放假的假日,可合理安排统一放假调休,结合落实带薪年休假等制度,实际形成较长假期。除个别特殊情形外,法定节假日假期前后连续工作一般不超过6天。

  第八条 本办法自公布之日起施行。

版权与免责声明:广州乐搜生活网无注明来源的作品,均转载自其它媒体,转载目的在于传递更多信息,并不代表本网赞同其观点和对其真实性负责。本网转载其他媒体之信息,意在为公众提供免费服务。如本网信息涉及版权等问题,单位或个人不想在本网发布,可与本网联系,本网可立即将其撤除。https://www.leso.org.cn/88570.html

为您推荐

发表评论

邮箱地址不会被公开。

联系我们

联系我们

在线咨询: QQ交谈

邮箱: lesougz@163.com

微信: wxbycold
关注微信
微信扫一扫关注我们

微信扫一扫关注我们

关注微博
返回顶部